3D Shaft Metrology Software

Visualize Precision, Eliminate Defects

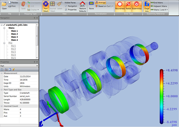
Overview

Adcole’s 3D Color Map software empowers manufacturers to enhance quality control with quick visualization of defects and non-conformities that traditional audit measurements may overlook. This powerful inspection tool enables full error mapping of camshaftscrankshafts, camshaft tubes, pump rings, and spline components. Compatible with all Adcole tactile gages, the 3D Color Map software delivers actionable insights that help streamline manufacturing processes, reduce scrap, and ensure part conformity.

Delivering high-resolution analysis at 1/10th-degree intervals, this software enables precise identification of quality issues such as out-of-tolerance features relative to part datums or nominal lift. Users can interactively zoom, pan, and rotate 3D error maps for detailed inspection. The software supports customizable error data plotting on many GD&T parameters and generates comprehensive reports with part images, dimensional summaries, and calculated values for each element.

Software Capabilities

Adcole’s 3D Color Map Software supports a wide range of measurement parameters to help manufacturers visualize and diagnose part quality issues with high precision. The software can display and analyze the following parameters:

  • Cam Lobe Lift Error
  • Chatter (FFT analysis)
  • Cylindricity
  • Profile
  • Roundness
  • Center Deviation
  • Concentricity
  • Diameter
  • Runout
  • Taper


The software also supports part-specific analysis, such as isolating journals, pins, or lobes, and generates comprehensive reports with graphical overlays and dimensional summaries.

Benefits

The system provides full-surface FFT Chatter visualization across journals and lobes, enabling early detection of manufacturing anomalies. It simplifies complex production issues through intuitive graphical representations of part surfaces, allowing stakeholders to quickly identify and address problems such as grinding or polishing defects. This graphical mapping empowers organizations to validate their manufacturing processes early in the production cycle—when corrections are most cost-effective—by delivering actionable insights in an easily understandable format.

Comprehensive Engineering & Technical Support

Our team of dedicated engineers is ready to help you with any needs regarding your Adcole shaft metrology gage. We offer global technical support, training, upgrades for your gage, and gage recertification. Contact us today to schedule your service with one of our field service engineers.

Have Any Questions?

Contact Our Experts

Quick Contact