Logiciel de métrologie 3D pour arbres

Visualisez la précision, éliminez les défauts

Overview

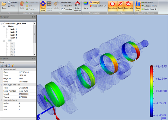
Le logiciel 3D Color Map d’Adcole permet aux fabricants d’améliorer le contrôle qualité grâce à une visualisation rapide des défauts et des non-conformités que les mesures d’audit traditionnelles peuvent négliger. Cet outil d’inspection puissant permet une cartographie complète des erreurs des arbres à cames, des vilebrequins, des tubes d’arbres à cames, des anneaux de pompe et des composants cannelés. Compatible avec tous les jauges tactiles Adcole, le logiciel 3D Color Map fournit des informations exploitables qui permettent de rationaliser les processus de fabrication, de réduire les rebuts et de garantir la conformité des pièces.

Offrant une analyse haute résolution à des intervalles de 1/10e de degré, ce logiciel permet d’identifier avec précision les problèmes de qualité tels que les caractéristiques hors tolérance par rapport aux données de référence des pièces ou à la levée nominale. Les utilisateurs peuvent zoomer, panoramique et faire pivoter de manière interactive les cartes d’erreurs 3D pour une inspection détaillée. Le logiciel prend en charge le traçage personnalisable des données d’erreurs sur de nombreux paramètres GD&T et génère des rapports complets avec des images des pièces, des résumés dimensionnels et des valeurs calculées pour chaque élément.

Fonctionnalités du logiciel

Le logiciel 3D Color Map d’Adcole prend en charge un large éventail de paramètres de mesure afin d’aider les fabricants à visualiser et à diagnostiquer les problèmes de qualité des pièces avec une grande précision. Le logiciel peut afficher et analyser les paramètres suivants :

  • Erreur de levée de lobe de came
  • Vibration (analyse FFT)
  • Cylindricité
  • Profil
  • Rondeur
  • Écart par rapport au centre
  • Concentricité
  • Diamètre
  • Battement
  • Cône


Le logiciel prend également en charge l’analyse spécifique des pièces, telle que l’isolation des tourillons, des goupilles ou des lobes, et génère des rapports complets avec des superpositions graphiques et des résumés dimensionnels.

Avantages

Le système offre une visualisation FFT complète des vibrations sur toute la surface des tourillons et des lobes, ce qui permet de détecter rapidement les anomalies de fabrication. Il simplifie les problèmes de production complexes grâce à des représentations graphiques intuitives des surfaces des pièces, permettant aux parties prenantes d’identifier et de résoudre rapidement des problèmes tels que les défauts de rectification ou de polissage. Cette cartographie graphique permet aux organisations de valider leurs processus de fabrication dès le début du cycle de production, lorsque les corrections sont les plus rentables, en fournissant des informations exploitables dans un format facilement compréhensible.

Assistance technique et ingénierie complète

Notre équipe d’ingénieurs spécialisés est à votre disposition pour vous aider à répondre à tous vos besoins concernant votre jauge de métrologie d’arbres Adcole. Nous offrons une assistance technique mondiale, des formations, des mises à niveau pour votre jauge et la recertification de votre jauge. Contactez-nous dès aujourd’hui pour planifier votre intervention avec l’un de nos ingénieurs de service sur site.

Vous avez des questions ?

Contactez nos experts

Quick Contact