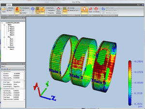
Afin d'aider les constructeurs automobiles et les fabricants de machines à identifier rapidement les défauts, les écarts de tolérance et les non-conformités qui peuvent ne pas être facilement détectables dans les rapports et graphiques traditionnels sur les défauts géométriques, Adcole a développé le logiciel 3D Color Map.