Software di metrologia 3D per alberi

Visualizza la precisione, elimina i difetti

Panoramica

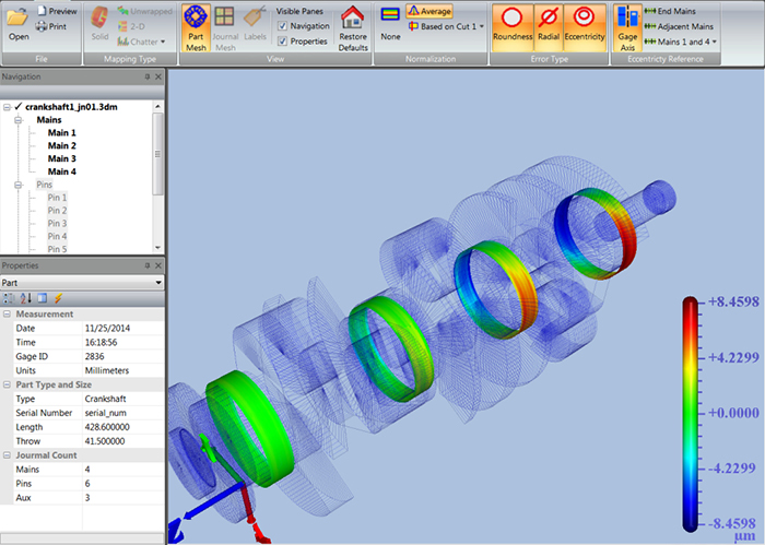
Il software 3D Color Map di Adcole consente ai produttori di migliorare il controllo qualità con una rapida visualizzazione dei difetti e delle non conformità che le misurazioni di controllo tradizionali potrebbero trascurare. Questo potente strumento di ispezione consente la mappatura completa degli errori di alberi a camme, alberi motore, tubi dell’albero a camme, anelli della pompa e componenti scanalati. Compatibile con tutti i calibri tattili Adcole, il software 3D Color Map fornisce informazioni utili che aiutano a semplificare i processi di produzione, ridurre gli scarti e garantire la conformità dei pezzi.

Fornendo analisi ad alta risoluzione a intervalli di 1/10 di grado, questo software consente l’identificazione precisa di problemi di qualità come caratteristiche fuori tolleranza rispetto ai dati dei pezzi o al sollevamento nominale. Gli utenti possono ingrandire, spostare e ruotare in modo interattivo le mappe di errore 3D per un’ispezione dettagliata. Il software supporta la rappresentazione grafica personalizzabile dei dati di errore su molti parametri GD&T e genera report completi con immagini dei pezzi, riepiloghi dimensionali e valori calcolati per ogni elemento.

Funzionalità del software

Il software 3D Color Map di Adcole supporta un’ampia gamma di parametri di misurazione per aiutare i produttori a visualizzare e diagnosticare con elevata precisione i problemi di qualità dei pezzi. Il software è in grado di visualizzare e analizzare i seguenti parametri:

  • Errore di sollevamento del lobo della camma
  • Vibrazioni (analisi FFT)
  • Cilindricità
  • Profilo
  • Rotondità
  • Deviazione dal centro
  • Concentricità
  • Diametro
  • Eccentricità
  • Conicità


Il software supporta anche analisi specifiche dei pezzi, come l’isolamento di perni, spilli o lobi, e genera report completi con sovrapposizioni grafiche e riepiloghi dimensionali.

Vantaggi

Il sistema fornisce una visualizzazione FFT Chatter dell’intera superficie su perni e lobi, consentendo il rilevamento precoce di anomalie di produzione. Semplifica le complesse questioni di produzione attraverso rappresentazioni grafiche intuitive delle superfici dei pezzi, consentendo alle parti interessate di identificare e risolvere rapidamente problemi quali difetti di rettifica o lucidatura. Questa mappatura grafica consente alle organizzazioni di convalidare i propri processi di produzione nelle prime fasi del ciclo produttivo, quando le correzioni sono più convenienti dal punto di vista economico, fornendo informazioni utili in un formato facilmente comprensibile.

Assistenza tecnica e ingegneristica completa

Il nostro team di ingegneri dedicati è pronto ad aiutarvi per qualsiasi esigenza relativa al vostro calibro di metrologia per alberi Adcole. Offriamo assistenza tecnica globale, formazione, aggiornamenti per il vostro calibro e ricertificazione del calibro. Contattateci oggi stesso per programmare il vostro servizio con uno dei nostri tecnici dell’assistenza sul campo.

Hai domande?

Contatta i nostri esperti

Quick Contact