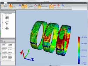
Articoli e notizie La nostra esperienza pluridecennale al vostro servizio Informazioni sulla metrologia degli alberi AdcoleArticoli e notizie Back to Previous Articolo tecnico Visualizza tutto Articolo tecnico Il rapporto tra chatter e lobing Questi due termini si sovrappongono e sono spesso utilizzati in modo intercambiabile, sebbene nessuno dei due sia chiaramente definito dalle norme o dalle pratiche. In questa sede esamineremo i metodi utilizzati per calcolare questi parametri sul tuo strumento di misura Adcole. Articolo tecnico Come determinare se esiste un problema di vibrazioni in un processo di rettifica Questo articolo esplora le cause del broutage dei componenti degli alberi, i metodi di valutazione e i risultati delle misurazioni al fine di migliorare la qualità degli alberi in assemblaggi altamente esigenti. Articolo tecnico Software di misurazione del profilo lineare: misurazioni di convessità lineare, concavità e bombatura Adcole comprende l'importanza delle misurazioni del profilo lineare per i produttori avanzati che realizzano componenti di precisione e offre un'utilità che consente agli ingegneri di ottenere misurazioni lineari in un formato di facile comprensione. Articolo tecnico Software per l’accumulo di materiale e la rettilineità avanzata Non è raro che i produttori si interroghino sul motivo per cui i perni dell'albero motore mostrano un accumulo di materiale sui bordi anteriori o posteriori di un componente. Trattandosi di un problema di produzione molto specifico, ottenere dati attendibili sul problema può essere fonte di frustrazione. Articolo tecnico Analisi del chatter in tempo reale – Software Sliding Window Questa soluzione software consente agli ingegneri di rilevare le vibrazioni che si verificano solo in una piccola finestra angolare della superficie del perno o del lobo (vibrazioni di burst), senza diluire l'ampiezza analizzando una finestra angolare più ampia o l'intero 360⁰. Articolo tecnico Il software Adcole 3D Color Map aiuta i produttori automobilistici a individuare i difetti Al fine di aiutare i costruttori automobilistici e i produttori di macchinari a identificare rapidamente difetti, scostamenti di tolleranza e non conformità che non sono sempre facilmente rilevabili nei rapporti e nei grafici dei difetti geometrici tradizionali, Adcole ha sviluppato il software 3D Color Map. Articolo tecnico Lista di controllo delle caratteristiche del generatore di programmi di facile utilizzo Migliora il processo di qualità Sapevi che il nostro software Program Builder offre potenti funzionalità che aiutano ad aumentare la produttività e a migliorare i tuoi processi di qualità? Articolo tecnico Hai acquistato un calibro di diametro o un calibro di rotondità? Per quanto riguarda i pezzi cilindrici, è possibile scegliere tra una macchina che effettua misurazioni radiali utilizzando un tastatore a punto singolo (generalmente un calibro di circolarità) o una macchina che utilizza punti di contatto per misurare il diametro (un calibro di diametro). Articolo tecnico Meno micron = motori più ecologici Nell'ambito dei loro continui sforzi volti a migliorare l'efficienza e a ridurre l'impronta di carbonio dei loro motori a combustione, i costruttori automobilistici stanno riducendo di alcuni micron le tolleranze dei componenti rotanti quali alberi a camme e alberi a gomiti. Pagina1 Pagina2 Viewing 1-9 of 10 Avete domande? Contatta i nostri esperti Quick Contact Nome(Obbligatorio)Cognome(Obbligatorio)E-mail(Obbligatorio) Azienda(Obbligatorio)Domanda(Obbligatorio)CAPTCHA