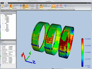
Artigos e Notícias Nossas décadas de conhecimento à sua disposição Sobre a Adcole Shaft MetrologyArtigos e Notícias Back to Previous Artigo técnico Ver tudo Artigo técnico A relação entre vibração e lobing Os dois termos se sobrepõem e são frequentemente usados de forma intercambiável, embora nenhum deles seja claramente definido por normas ou práticas. Aqui, examinaremos os métodos utilizados para calcular esses parâmetros em seu medidor Adcole. Artigo técnico Como determinar se há um problema de vibração em um processo de retificação Este artigo explorará os motivos da vibração em componentes de eixo, métodos de avaliação e resultados de medições para melhorar a qualidade do eixo em montagens de alta demanda. Artigo técnico Software de medição de perfil linear: Medições de convexidade linear, concavidade e barrilamento A Adcole entende a importância das medições de perfil linear para fabricantes avançados que produzem componentes de precisão e oferece uma ferramenta que permite aos engenheiros obter medições lineares em um formato de fácil compreensão. Artigo técnico Software de construção de material e retidão avançada Não é incomum que os fabricantes se perguntem por que os munhões de seus virabrequins apresentam acúmulo de material nas bordas dianteiras ou traseiras de um componente. Como se trata de uma questão de fabricação muito específica, obter dados confiáveis sobre o problema pode ser uma tarefa frustrante. Artigo técnico Análise de conversas em tempo real – Software de janela deslizante Essa solução de software permite que os engenheiros detectem a vibração que ocorre apenas em uma pequena janela angular do munhão ou da superfície do lóbulo (vibração de ruptura), sem diluir a amplitude por meio da análise de uma janela angular maior ou de 360⁰. Artigo técnico O software de mapa de cores 3D da Adcole ajuda os fabricantes de automóveis a identificar defeitos Para ajudar os fabricantes automotivos e de máquinas a identificar rapidamente defeitos, desvios de tolerância e não conformidades que podem não ser facilmente perceptíveis em relatórios e gráficos geométricos tradicionais, a Adcole desenvolveu o software 3D Color Map. Artigo técnico Lista de verificação de características do criador de programas fácil de usar melhora o processo de qualidade Você sabia que nosso software Program Builder oferece recursos poderosos que ajudam a impulsionar a produtividade e melhorar seu processo de qualidade? Artigo técnico Você comprou um medidor de diâmetro ou um medidor de circularidade? Quando se trata de peças cilíndricas, você pode escolher entre uma máquina que realiza medições radiais usando uma sonda de ponto único (geralmente um medidor de circularidade) ou uma que usa pontos de contato para medição de diâmetro (um medidor de diâmetro). Artigo técnico Menos mícrons = motores mais ecológicos Em esforços contínuos para melhorar a eficiência e reduzir a pegada de CO₂ de seus motores a combustível fóssil, os fabricantes de motores estão reduzindo em mícrons as tolerâncias de componentes rotativos, como eixos de comando e virabrequins. Página1 Página2 Viewing 1-9 of 10 Alguma dúvida? Entre em contato com nossos especialistas Quick Contact Nome(obrigatório)Sobrenome(obrigatório)E-mail(obrigatório) Empresa(obrigatório)Pergunta(obrigatório)CAPTCHA